一、指标介绍
1、指标概述:一套为市场分析打造的技术工具
这套 “私募猎庄” 指标包含 1 个主图指标、3 个副图指标及 16 个选股公式,是经过近半年优化的技术分析工具。其核心围绕市场资金流向、趋势拐点、动能强弱等维度设计,通过可视化信号帮助用户判断市场状态。例如,主图通过彩带、操盘线等元素呈现不同阶段的市场特征,副图则从资金潜伏、波段动能、暗盘资金等角度辅助验证,适合希望系统分析市场结构的用户。
2、设计逻辑:多指标共振的技术分析框架
指标融合了多种经典技术分析方法,核心逻辑如下:
趋势判断维度:通过 EMA(指数移动平均线)、SMA(平滑移动平均线)等计算不同周期的价格走势,如主图中的 “攻击线”“防守线” 通过加权平均法拟合短期趋势,彩带颜色变化(红色 / 蓝色)直观展示多空力量对比。
资金流向维度:副图 “暗盘资金擒牛” 通过量价关系模拟主力资金动向,黄色柱代表资金流入状态,蓝色柱代表流出,无需 L2 数据即可辅助判断资金博弈情况。
动能与拐点维度:利用 RSV、MACD 等指标变形,如 “擒牛波段副图” 中的攻击动能线,通过计算价格波动幅度与成交量的关系,识别市场加速或减速信号。
选股策略维度:16 个选股公式覆盖 “私募建仓”“龙回头”“妖股起飞” 等不同市场场景,结合涨停板、回调幅度、均线多头排列等条件,筛选潜在的强势状态。
3、使用方法:分场景的信号解读指南
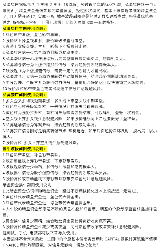
▶ 主图指标使用要点
彩带与操盘线:红色彩带代表短期强势状态,蓝色彩带代表弱势;股价站上 “操盘线”(粉色线)时,可关注后续动能,跌破则需注意状态切换。
关键信号识别:
“私募猎庄” 信号:多指标共振的转强节点,需结合彩带颜色与均线趋势;
“私募潜伏”:常见于涨停后的调整阶段,若调整时价格未破关键支撑,可能为二次启动信号;
“妖股起飞”:短期加速信号,伴随放量时需关注状态持续性。
▶ 副图指标使用要点
私募猎庄副图:多头线(红色)上穿空头线(黄色)为短期看多信号,红色空心柱(庄家吸筹)消失后可能迎来反弹,黄色柱(强势拉升)消失需注意动能衰减。
擒牛波段副图:红色彩带对应攻击动能线上穿时,可视为波段启动信号;绿色彩带且动能线下穿时,需注意规避回调。
暗盘资金擒牛副图:黄色柱与红色带叠加,代表资金持续流入状态;蓝色柱与绿色带出现,可能提示资金流出,需结合主图趋势验证。
4、优势分析:这套指标的核心竞争力
多维度共振分析:主图趋势、副图资金与动能、选股公式形成闭环,减少单一指标误判概率。
无未来函数设计:指标计算仅基于历史数据,无未来数据代入,信号稳定性高,适合回溯验证。
兼容性与实用性:支持手机、电脑同步导入,“暗盘资金” 模块无需 L2 数据即可使用,降低工具门槛。
场景化信号覆盖:从潜伏、建仓到加速、回调,不同信号对应市场不同阶段,适配多种分析需求。
5、可提升空间:理性看待指标的局限性
需结合市场环境:在极端波动或单边行情中,部分信号可能滞后,建议结合大盘整体状态分析。
技术门槛要求:对于新手,需先理解均线、量价关系等基础概念,才能更准确解读信号含义。
非决策唯一依据:指标仅为市场状态的可视化工具,需避免依赖单一信号做判断,可结合其他分析方法辅助。
6、总结:技术工具的价值在于辅助分析
这套 “私募猎庄” 指标通过系统化的技术设计,将复杂的量价关系、资金动向转化为直观的信号与图表,为市场分析提供了多维度的视角。无论是主图的趋势跟踪,还是副图的资金与动能验证,其核心价值在于帮助用户梳理市场结构,而非替代主观判断。在使用时,建议先通过历史数据熟悉信号特征,再结合实际场景验证,逐步形成适合自己的分析逻辑 —— 毕竟,再好的工具,也需要使用者理解其原理与边界,才能发挥最大价值。
二、指标图示









